首页
部门概况
部门简介
现任领导
机构设置
科研院长与科研秘书
新闻中心
科研新闻
学术动态
政策法规
国家及上海市
学校
业务指南
科研项目
科研平台
科研成果
科技合作
成果转化
其他
下载中心
科研服务
科研门户
科研日历
科技成果展
科技合作之窗
基地平台
新闻投稿
校学术委员会
简介
规章
组织机构
专门委员会
二级学术委员会
校科协
简介
章程
学术期刊
科普建设
学风建设
站点调查
理论学习
理论学习
通知公示
通知
公告
公示
首页
部门概况
部门简介
现任领导
机构设置
科研院长与科研秘书
新闻中心
科研新闻
学术动态
政策法规
国家及上海市
学校
业务指南
科研项目
科研平台
科研成果
科技合作
成果转化
其他
下载中心
科研服务
科研门户
科研日历
科技成果展
科技合作之窗
基地平台
新闻投稿
校学术委员会
简介
规章
组织机构
专门委员会
二级学术委员会
校科协
简介
章程
学术期刊
科普建设
学风建设
站点调查
理论学习
理论学习
通知公示
通知
公告
公示
otices
通知公示
04.03
通知
关于2026年度中国汽车工程学会科学技术奖提名工作的通知
03.30
通知
关于开展2026年度中国自动化学会科学技术奖励推荐工作的通知
03.26
通知
中国发明协会关于2026年度“发明创业奖”评选工作的通知
03.26
通知
关于申报2026年度中国公路学会科学技术奖的通知
03.26
通知
关于开展2026年度中国复合材料学会科学技术奖提名工作的通知
03.30
公示
关于推荐2026年度华夏医学科技奖候选项目的公示
03.26
公示
科技成果作价投资公示—一种基于自溯源光栅的外差式精密位移测量系统等10项专利权
查看更多
esearch
科研日历
Sun
Mon
Tue
Wen
Thu
Fri
Sat
查看更多
ews
新闻中心
朱合华院士入选中国产学研合作十大创新人物,建筑与城市规划学院牵头项目获创新成果奖一等奖
科研新闻 2026.03.19
中国资源循环集团有限公司来校座谈交流
科研新闻 2026.02.03
交通学院周顺华教授荣获何梁何利基金2025年度科学与技术进步奖
科研新闻 2026.02.02
环境科学与工程学院雷振东教授获“青山科技奖”
科研新闻 2026.01.29
晶圆级标准物质实现新突破,计量测试中心3项成果获批成为国家标准物质
科研新闻 2026.01.27
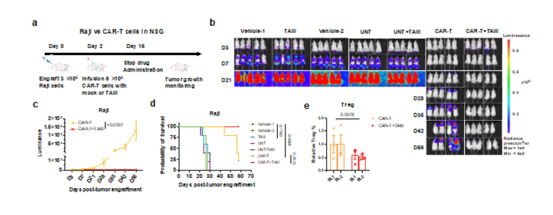
生命科学与技术学院杨静团队联合研究发现靶向清除CAR-Tregs,天然产物TAIII让CAR-T疗法“如虎添翼”,成果发表于《自然·通讯》
学术动态 2026.04.01
物理科学与工程学院王占山和程鑫彬团队联合附属眼科医院(筹)邹海东团队综述光学手性分选与检测领域新进展,成果入选《光电进展》封面文章
学术动态 2026.04.01
医学院李永勇/李艳团队揭示纳米力学调控巨噬细胞来源外泌体分泌机制与免疫重编程,成果发表于《细胞•生物材料》
学术动态 2026.03.31
同济大学陈义汉团队连发2篇《循环》和1篇《信号转导与靶向治疗》
学术动态 2026.03.31
生命科学与技术学院高绍荣/陈嘉瑜/江赐忠/姚红杰团队合作研究揭示DDX5维持卵母细胞RNA稳态的分子机制,成果发表于《自然·通讯》
学术动态 2026.03.27
查看更多
ervices
科研服务
科研门户
科技成果展
科技合作之窗